Annual Achievements Report
Available Now
 
19 pages, 5177 KiB  
Article
幸运飞行艇官方开奖历史记录-开奖记录查询 Comparison of LiDAR Operation Methods for Forest Inventory in Korean Pine Forests
by Lan Thi Ngoc Tran, Myeongjun Kim, Hongseok Bang, Byung Bae Park and Sung-Min Choi
Forests 2025, 16(4), 643; https://doi.org/10.3390/f16040643 (registering DOI) - 7 Apr 2025
Abstract
Precise forest inventory is the key to sustainable forest management. LiDAR technology is widely applied to tree attribute extraction. Therefore, this study compared DBH and tree height derived from Handheld Mobile Laser Scanning (HMLS), Airborne Laser Scanning (ALS), and Integrated ALS and HMLS [...] Read more.
Precise forest inventory is the key to sustainable forest management. LiDAR technology is widely applied to tree attribute extraction. Therefore, this study compared DBH and tree height derived from Handheld Mobile Laser Scanning (HMLS), Airborne Laser Scanning (ALS), and Integrated ALS and HMLS and determined the applicability of integrating HMLS and ALS scanning methods to estimate individual tree attributes such as diameter at breast height (DBH) and tree height in pine forests of South Korea. There were strong correlations for DBH at the individual tree level (r > 0.95; p < 0.001). HMLS and Integrated ALS-HMLS achieved high accuracy for DBH estimations, showing Root Mean Squared Error (RMSE) of 1.46 cm (rRMSE 3.7%) and 1.38 cm (rRMSE 3.5%), respectively. In contrast, tree height obtained from HMLS was lower than expected, showing an RMSE of 2.85 m (12.74%) along with a bias of −2.34 m. ALS data enhanced the precision of tree height estimations, achieving a RMSE of 1.81 m and a bias of −1.24 m. However, integrating ALS and HMLS data resulted in the most precise tree height estimations resulted in a reduced RMSE to 1.43 m and biases to −0.3 m. Integrated ALS and HMLS and its advantages are a beneficial solution for accurate forest inventory, which in turn supports forest management and planning. Full article
Show Figures

Figure 1

19 pages, 7175 KiB  
Article
MFFSNet: A Lightweight Multi-Scale Shuffle CNN Network for Wheat Disease Identification in Complex Contexts
by Mingjin Xie, Jiening Wu, Jie Sun, Lei Xiao, Zhenqi Liu, Rui Yuan, Shukai Duan and Lidan Wang
Agronomy 2025, 15(4), 910; https://doi.org/10.3390/agronomy15040910 (registering DOI) - 7 Apr 2025
Abstract
Wheat is one of the most essential food crops globally, but diseases significantly threaten its yield and quality, resulting in considerable economic losses. The identification of wheat diseases faces challenges, such as interference from complex environments in the field, the inefficiency of traditional [...] Read more.
Wheat is one of the most essential food crops globally, but diseases significantly threaten its yield and quality, resulting in considerable economic losses. The identification of wheat diseases faces challenges, such as interference from complex environments in the field, the inefficiency of traditional machine learning methods, and difficulty in deploying the existing deep learning models. To address these challenges, this study proposes a multi-scale feature fusion shuffle network model (MFFSNet) for wheat disease identification from complex environments in the field. MFFSNet incorporates a multi-scale feature extraction and fusion module (MFEF), utilizing inflated convolution to efficiently capture diverse features, and its main constituent units are improved by ShuffleNetV2 units. A dual-branch shuffle attention mechanism (DSA) is also integrated to enhance the model’s focus on critical features, reducing interference from complex backgrounds. The model is characterized by its smaller size and fast operation speed. The experimental results demonstrate that the proposed DSA attention mechanism outperforms the best-performing Squeeze-and-Excitation (SE) block by approximately 1% in accuracy, with the final model achieving 97.38% accuracy and 97.96% recall on the test set, which are higher than classical models such as GoogleNet, MobileNetV3, and Swin Transformer. In addition, the number of parameters of this model is only 0.45 M, one-third that of MobileNetV3 Small, which is very suitable for deploying on devices with limited memory resources, demonstrating great potential for practical applications in agricultural production. Full article
(This article belongs to the Section Pest and Disease Management)
Show Figures

Figure 1

11 pages, 1339 KiB  
Article
Innovative Use of Bleomycin Electrosclerotherapy (BEST) for High-Flow Arteriovenous Malformations in the Head District: Preliminary Results of Two Cases
by Linda Latini, Sandra Bracco, Samuele Cioni, Sara Leonini, Flavia Cascino and Paolo Gennaro
J. Clin. Med. 2025, 14(7), 2516; https://doi.org/10.3390/jcm14072516 (registering DOI) - 7 Apr 2025
Abstract
Background: According to the ISSVA 2018 classification, arteriovenous malformations (AVMs) are high-flow vascular malformations, distinct from low-flow lesions. About 60% of extracranial AVMs occur in the head and neck, making their management a focus of maxillofacial surgery. Due to their complexity, precise [...] Read more.
Background: According to the ISSVA 2018 classification, arteriovenous malformations (AVMs) are high-flow vascular malformations, distinct from low-flow lesions. About 60% of extracranial AVMs occur in the head and neck, making their management a focus of maxillofacial surgery. Due to their complexity, precise diagnosis and careful treatment planning are crucial for optimal aesthetics and structural preservation. The standard approach combines embolization with surgical resection, though Bleomycin electrosclerotherapy (BEST) has recently gained recognition. Methods: From July 2023 to December 2024, a total of 16 patients with vascular malformations were treated with bleomycin electrosclerotherapy at the Azienda Ospedaliera Universitaria Senese (AOUS). Among them, two patients were affected by arteriovenous malformations. These two patients underwent this treatment to avoid more invasive and demolitive procedures, considering the anatomical region involved. Both patients had previously been treated at other hospitals, experiencing subsequent lesion recurrence. Preoperative evaluation included angiographic and ultrasound studies. The patients underwent electrosclerotherapy sessions and were closely monitored during follow-up. The uniqueness of this innovative approach lies in the use of fractionated doses of bleomycin for each treatment session, compared to the standard protocols described in the literature. Results: BEST has demonstrated efficacy in the treatment of high-flow AVMs by delivering bleomycin into the interstitial tissue and subsequently applying electroporation so the drug’s effects can be precisely localized and amplified. The macroscopically evident results, patient satisfaction, and, most importantly, the objective ultrasound flow data demonstrate the effectiveness of this treatment. Conclusions: Arteriovenous malformations (AVMs) pose treatment challenges due to their variability and lack of standardized guidelines. This study explores electrosclerotherapy with bleomycin in two head and neck AVM cases, using fractionated doses to enhance safety and efficacy. The findings support its potential as a minimally invasive alternative, warranting further research on broader applications. Full article
(This article belongs to the Special Issue Vascular Surgery: Current Advances and Future Directions)
Show Figures

Figure 1

11 pages, 524 KiB  
Article
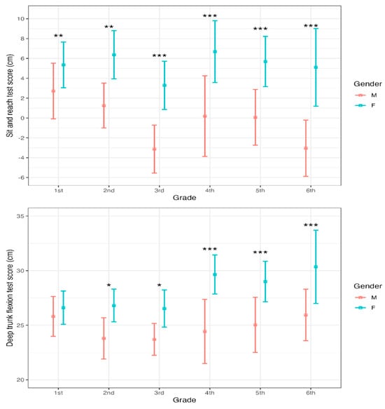
Body Mass Index and Sedentary Behaviour Affect Hamstring Extensibility in Primary Education Students
by Guillermo De Castro-Maqueda, Miguel Ángel Rosety-Rodríguez and Jorge R. Fernández-Santos
Sports 2025, 13(4), 109; https://doi.org/10.3390/sports13040109 (registering DOI) - 7 Apr 2025
Abstract
Enhancing and maintaining physical condition is an essential element of physical education for primary school children. In this respect, flexibility is of crucial importance in physical performance and coordination. One of the areas addressed in physical education is that of increasing hamstring flexibility, [...] Read more.
Enhancing and maintaining physical condition is an essential element of physical education for primary school children. In this respect, flexibility is of crucial importance in physical performance and coordination. One of the areas addressed in physical education is that of increasing hamstring flexibility, which is diminished by physical inactivity and inversely associated with the body mass index. The objective of this study is to explore the interplay between hamstring extensibility, physical inactivity and overweight in primary school students. Accordingly, a cross-sectional descriptive study was carried out of 265 students, applying sit and reach (SR) and deep trunk flexion (DTF) tests and analysing responses made to the IPAQ questionnaire. Among the results found for the study sample, the average flexor capacity recorded was −0.26 ± 6.33 among the boys and 5.52 ± 6.46 among the girls. The highest values in the girls were achieved at 9–10 years of age (6.69 ± 8.19) and in the boys at 6–7 years of age (2.72 ± 5.99). The lowest values for the girls (3.30 ± 5.19) were recorded in those aged 8–9 years and for the boys (3.13 ± 5.60) at the same age. These study results suggest there is a relationship between a sedentary lifestyle, a high BMI and sub-optimum flexibility. The children identified as physically active obtained higher average results in both the SR and the DTF tests. Full article
Show Figures

Figure 1

20 pages, 6644 KiB  
Article
Safe Path for the Transformation of the Polish Energy System Leading to Its Decarbonization and Reliable Operation
by Andrzej Rusin and Adam Wojaczek
Energies 2025, 18(7), 1856; https://doi.org/10.3390/en18071856 (registering DOI) - 7 Apr 2025
Abstract
The European Union’s energy policy, which aims to achieve climate neutrality by 2050, requires substantial changes in the structure of the energy sources used for power generation. The paper considers the possibilities of increasing the pace of the Polish energy system transformation by [...] Read more.
The European Union’s energy policy, which aims to achieve climate neutrality by 2050, requires substantial changes in the structure of the energy sources used for power generation. The paper considers the possibilities of increasing the pace of the Polish energy system transformation by replacing coal sources with renewable energy sources using energy storage. It is demonstrated that in the analyzed period until 2040 it will be possible to ensure the required level of the system’s energy supply reliability by supporting the system with energy storage. The assessment of the system reliability was carried out based on the LOLE and LOLP indicators, selecting the system structure in such a way that for the hourly energy demand characteristic adopted in the analyzed year, the LOLE was less than 3 h. The required capacity and power of the storage systems depend on the level of the demand for energy and power. The results of the analyses indicate that for the linear trend in the growth in the demand for energy, nuclear power plants with the total power of 8.8 GW have to be installed in the energy system. However, with a significant rise in the power demand and the decommissioning of coal units, balancing the system using other sources with a dominant share of renewable sources will be insufficient. It will therefore be necessary to use the energy storage with a capacity above 11 GWh and a total power above 2 GW. Full article
(This article belongs to the Section C: Energy Economics and Policy)
Show Figures

Figure 1

15 pages, 3937 KiB  
Article
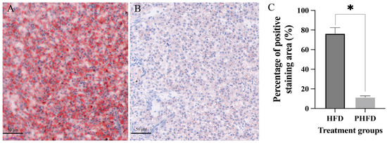
Probiotic Supplementation Improves Lipid Metabolism Disorders and Immune Suppression Induced by High-Fat Diets in Coilia nasus Liver
by Jun Gao, Qi Mang, Yi Sun and Gangchun Xu
Biology 2025, 14(4), 381; https://doi.org/10.3390/biology14040381 (registering DOI) - 7 Apr 2025
Abstract
High-fat diets (HFDs) usually trigger disruptions in lipid metabolic processes and immune suppression in fish. As an eco-friendly and potent additive, the inclusion of probiotics in fish diets ameliorates dysregulations in lipid metabolism, mitigates oxidative stress, and reduces inflammatory reactions triggered by HFDs. [...] Read more.
High-fat diets (HFDs) usually trigger disruptions in lipid metabolic processes and immune suppression in fish. As an eco-friendly and potent additive, the inclusion of probiotics in fish diets ameliorates dysregulations in lipid metabolism, mitigates oxidative stress, and reduces inflammatory reactions triggered by HFDs. However, little current research has focused on the improvement of the hazards of HFDs in fish by probiotics. Therefore, we employed 4-dimensional data-independent (4D-DIA) proteomic analysis to investigate the mechanism of the protective impact of probiotics against HFD-induced hepatic injury in Coilia nasus between the HFD group and the probiotic supplementation in HFD (PHFD) group. Additionally, lipid accumulation and antioxidant indicators in the liver were also measured via Oil Red O staining and activity detection. Administration of probiotics markedly attenuated the hepatic concentrations of triglycerides (TG), cholesterol (CHO), and low-density lipoprotein cholesterol (LDL-C) in C. nasus subjected to HFDs. Furthermore, it significantly upregulated the expression of the differentially expressed proteins (DEPs) implicated in cholesterol metabolism and fatty acid oxidation, while concurrently downregulating the DEPs associated with fatty acid synthesis. Additionally, probiotic supplementation significantly reduced the aspartate aminotransferase (AST), alanine aminotransferase (ALT), and malondialdehyde (MDA) levels induced by HFDs. It also upregulated the activities of catalase (CAT) and superoxide dismutase (SOD). Probiotic supplementation significantly upregulated the DEPs related to antioxidants, while significantly downregulating the DEPs associated with inflammatory responses and autophagy. These findings suggested that probiotics ameliorated HFD-induced hepatic lipid accumulation in C. nasus by enhancing cholesterol metabolism and fatty acid oxidation, concomitantly with the suppression of fatty acid synthesis pathways. Additionally, probiotics protected against HFD-induced hepatic injury by enhancing antioxidant defenses and suppressing inflammation in C. nasus. Full article
Show Figures

Figure 1

19 pages, 4368 KiB  
Review
Drought–Rewatering Dynamics in Chinese Cropping Systems: A Meta-Analysis of Yield Loss Mitigation, Water Use Efficiency, and Compensatory Physiological Response
by Zhitao Li, Zhen Liu, Jinyong Zhu, Weilu Wang, Chengwei Gao, Jiangpeng Qi, Xiaoqiang Qiu, Minmin Bao, Hongyu Luo, Yuanming Li and Yuhui Liu
Agronomy 2025, 15(4), 911; https://doi.org/10.3390/agronomy15040911 (registering DOI) - 7 Apr 2025
Abstract
Drought stress, being a crucial abiotic stress factor, and its recovery mechanism after rehydration are important in regulating crop production. This meta-analysis investigates the effects of drought stress followed by rewatering (DSRW) on crop productivity and water use efficiency (WUE) in Chinese cropping [...] Read more.
Drought stress, being a crucial abiotic stress factor, and its recovery mechanism after rehydration are important in regulating crop production. This meta-analysis investigates the effects of drought stress followed by rewatering (DSRW) on crop productivity and water use efficiency (WUE) in Chinese cropping systems, synthesizing data from 90 studies (1997–2023) encompassing 2606 experimental observations. Results indicate that DSRW significantly reduced crop yield (CY) across plant types, with monocots (20.31% decline) outperforming dicots (23.64%) and woody plants (19.98% decline) showing greater resilience than herbaceous species (21.52%). WUE improved in woody plants (+7.81%) but declined in herbaceous crops (−9.44%), with notable increases in Chenopodiaceae (+59.39%) and Malvaceae (+11.35%). Mild drought stress (>65% field capacity) followed by short-term rewatering during early growth stages minimized CY losses (−19.60%) and WUE reduction (−6.89%), outperforming moderate or severe stress. Physiological analyses revealed DSRW-induced declines in photosynthetic parameters (e.g., net photosynthetic rate: −11.54%) but enhanced antioxidant enzyme activities (CAT: +18.21%, SOD: +10.23%) and osmoregulatory substance accumulation (proline: +16.22%). The study highlights the compensatory potential of strategic rewatering timing and intensity, advocating for early-stage, mild drought interventions to mitigate yield losses, which provide a practical value for promoting the sustainable development of water-saving agriculture. Future research should address regional climatic variability and crop quality responses to DSRW, advancing climate-resilient agricultural practices. Full article
Show Figures

Figure 1

15 pages, 1067 KiB  
Article
Multi-Analytical Characterisation of an Alcoholic Beverage Obtained by Blending of White Wine and Organic Kiwifruit Wine
by Lorenzo Marsili, Fabio Pietrangeli, Claudio Brilli, Martina Foschi, Alessandra Biancolillo, Angelo Antonio D’Archivio and Guerino Pescara
Beverages 2025, 11(2), 48; https://doi.org/10.3390/beverages11020048 (registering DOI) - 7 Apr 2025
Abstract
While studies on the co-fermentation of fruits and grapes are reported in the literature, blends of wine and fruit wine have never been investigated before. We characterised a blend (80:20 v/v) of Trebbiano Abruzzese white wine, organic kiwifruit wine, and [...] Read more.
While studies on the co-fermentation of fruits and grapes are reported in the literature, blends of wine and fruit wine have never been investigated before. We characterised a blend (80:20 v/v) of Trebbiano Abruzzese white wine, organic kiwifruit wine, and the sparkling beverage obtained by its successive refermentation in a bottle. A persimmon/kiwifruit wine (50:50 v/v), after and before alcoholic fermentation, was also analysed. The buffer capacity, redox potential, concentration of selected polyphenols, total polyphenol content, antioxidant activity, and volatile profile were evaluated. The addition of kiwifruit wine to Trebbiano Abruzzese confers, to the final beverage, an appreciable improvement in terms of antioxidant activity, related to the content of polyphenols and ascorbic acid, which is substantially preserved in the sparkling product. Appreciable differences in the aroma of the blend compared to pure wine are mainly associated with the increased content of norisoprenoids, terpenes, methyl esters, and sulphur compounds, arising from the kiwifruit wine. The innovative beverages here proposed exhibit distinctive compositional and sensorial attributes that can be appreciated by consumers. Full article
Show Figures

Figure 1

23 pages, 724 KiB  
Article
GBsim: A Robust GCN-BERT Approach for Cross-Architecture Binary Code Similarity Analysis
by Jiang Du, Qiang Wei, Yisen Wang and Xingyu Bai
Entropy 2025, 27(4), 392; https://doi.org/10.3390/e27040392 (registering DOI) - 7 Apr 2025
Abstract
Recent advances in graph neural networks have transformed structural pattern learning in domains ranging from social network analysis to biomolecular modeling. Nevertheless, practical deployments in mission-critical scenarios such as binary code similarity detection face two fundamental obstacles: first, the inherent noise in graph [...] Read more.
Recent advances in graph neural networks have transformed structural pattern learning in domains ranging from social network analysis to biomolecular modeling. Nevertheless, practical deployments in mission-critical scenarios such as binary code similarity detection face two fundamental obstacles: first, the inherent noise in graph construction processes exemplified by incomplete control flow edges during binary function recovery; second, the substantial distribution discrepancies caused by cross-architecture instruction set variations. Conventional GNN architectures demonstrate severe performance degradation under such low signal-to-noise ratio conditions and cross-domain operational environments, particularly in security-sensitive vulnerability identification tasks where feature instability or domain shifts could trigger critical false judgments. To address these challenges, we propose GBsim, a novel approach that combines graph neural networks with natural language processing. GBsim employs a cross-architecture language model to transform binary functions into semantic graphs, leverages a multilayer GCN for structural feature extraction, and employs a Transformer layer to integrate semantic information, generates robust cross-architecture embeddings that maintain high performance despite significant distribution shifts. Extensive experiments on a large-scale cross-architecture dataset show that GBsim achieves an MRR of 0.901 and a Recall@1 of 0.831, outperforming state-of-the-art methods. In real-world vulnerability detection tasks, GBsim achieves an average recall rate of 81.3% on a 1-day vulnerability dataset, demonstrating its practical effectiveness in identifying security threats and outperforming existing methods by 2.1%. This performance advantage stems from GBsim’s ability to maximize information preservation across architectural boundaries, enhancing model robustness in the presence of noise and distribution shifts. Full article
(This article belongs to the Special Issue Robustness of Graph Neural Networks)
Show Figures

Figure 1

21 pages, 4531 KiB  
Article
Flavor Characteristics of Sun-Dried Green Tea in Different Regions of Yunnan: Metabolite Basis and Soil Influencing Factors
by Miao Zhou, Xiujuan Deng, Qiaomei Wang, Zhenzhen Wei, Xinhua Wang, Wenxia Yuan, Limei Li, Man Zou, Weihao Liu, Shijie Lu, Yubo Sheng and Baijuan Wang
Foods 2025, 14(7), 1280; https://doi.org/10.3390/foods14071280 (registering DOI) - 7 Apr 2025
Abstract
To elucidate the regional flavor characteristics of sun-dried green tea (SDT) and their underlying influencing factors, a comprehensive analysis was conducted using metabolomics and flavoromics approaches. This study systematically examined SDT samples and their corresponding tea garden soils from 13 distinct regions in [...] Read more.
To elucidate the regional flavor characteristics of sun-dried green tea (SDT) and their underlying influencing factors, a comprehensive analysis was conducted using metabolomics and flavoromics approaches. This study systematically examined SDT samples and their corresponding tea garden soils from 13 distinct regions in Yunnan Province. The results revealed that the SDT samples could be classified into two distinct groups based on their flavor profiles. Compared to the regions of Pa Sha (PS), Bang Dong (BD), Dong Ban Shan (DBS), Dong Guo (DG), Su Hu (SH), Gua Feng Zhai (GFZ), and Wu Liang Shan (WLS), the regions of Xin Nong (XN), Ba Ka Nuan (BKN), Mang Ang (MA), Man Nuan (MN), Bing Dao (BDao), and Bin Shan (BS) exhibited a significant upregulation of the tea polyphenols (TP)/free amino acids (FAA) ratio. The former group was characterized by a sweet mellow taste, while the latter displayed a stronger taste profile. Furthermore, the analysis of volatile compounds demonstrated that geraniol and linalool were significantly upregulated in the PS, BD, DBS, DG, BS, and BDao regions, which were associated with tender and floral aromas. In contrast, isophorone, 2-pentyl furan, 1-octanol, D-limonene, and benzaldehyde were markedly enriched in the XN, BKN, MA, MN, SH, GFZ, and WLS regions, contributing to sweet and honey-like aromatic profiles. Altitude and mineral element phosphorus are potential key factors affecting the regional flavor differences in SDT. Specifically, SDT cultivated at higher altitudes and in soils with elevated available phosphorus content exhibited a greater likelihood of accumulating sweet mellow and floral compounds. This study provides scientific evidence for understanding the characteristic flavor profiles of SDT across different regions, offering valuable insights into the factors contributing to regional flavor differentiation in tea production. Full article
Show Figures

Graphical abstract

30 pages, 31096 KiB  
Article
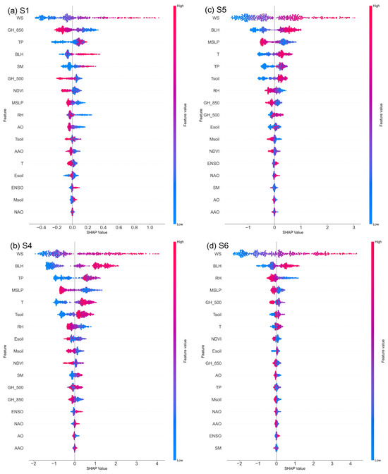
Decadal Trends and Drivers of Dust Emissions in East Asia: Integrating Statistical and SHAP-Based Interpretability Approaches
by Ziwei Yi, Yaqiang Wang, Zhaoliang Zeng, Weijie Li, Huizheng Che and Xiaoye Zhang
Remote Sens. 2025, 17(7), 1313; https://doi.org/10.3390/rs17071313 (registering DOI) - 7 Apr 2025
Abstract
Dust emissions significantly impact the radiation balance, ecosystems, human health, and global climate change through long-range transport. However, their spatiotemporal characteristics and driving mechanisms in East Asia remain poorly understood. This study integrates multi-source reanalysis and remote sensing data (1980–2023) to analyze dust [...] Read more.
Dust emissions significantly impact the radiation balance, ecosystems, human health, and global climate change through long-range transport. However, their spatiotemporal characteristics and driving mechanisms in East Asia remain poorly understood. This study integrates multi-source reanalysis and remote sensing data (1980–2023) to analyze dust emissions across East Asian source regions using statistical methods and SHapley Additive exPlanations (SHAP) interpretability. The results show significant spatial and seasonal variations, with peak emissions occurring in spring (March–May). The Taklamakan Desert (S4) accounts for 38.1% of total emissions and is the largest source region. Meteorological factors are the main drivers (49.4–68.8% contribution), while climate indices contribute the least (2.9–8.0%). Wind speed is the most critical factor driving dust emissions, showing a significant positive correlation and interacting with 850 hPa geopotential height and boundary layer height. The driving factors of dust emissions vary across regions. In Mongolia (S1), dust emissions are mainly influenced by wind speed and atmospheric circulation, while in S4, near-surface meteorological conditions play a dominant role. In the Tsaidam Basin and Kumutage Desert (S5), as well as the Badain Jaran, Tengger, and Ulan Buh Deserts (S6), dust emissions are primarily driven by wind speed and boundary layer height, with atmospheric circulation also playing a certain role. Relative humidity shows a significant negative correlation with dust emissions in S5 and S6, while snowmelt and soil temperature have significant impacts on S4 and S5. The negative phases of the Arctic Oscillation and North Atlantic Oscillation enhance cold air activity and wind speed, significantly promoting dust emissions in S1 and S6. This study quantifies the mechanisms of dust emissions in East Asia and offers scientific support for improving climate models and developing disaster mitigation strategies. Full article
Show Figures

Figure 1

31 pages, 2026 KiB  
Review
Tumor Treatment by Nano-Photodynamic Agents Embedded in Immune Cell Membrane-Derived Vesicles
by Zhaoyang He, Yunpeng Huang, Yu Wen, Yufeng Zou, Kai Nie, Zhongtao Liu, Xiong Li, Heng Zou and Yongxiang Wang
Pharmaceutics 2025, 17(4), 481; https://doi.org/10.3390/pharmaceutics17040481 (registering DOI) - 7 Apr 2025
Abstract
Non-invasive phototherapy includes modalities such as photodynamic therapy (PDT) and photothermal therapy (PTT). When combined with tumor immunotherapy, these therapeutic approaches have demonstrated significant efficacy in treating advanced malignancies, thus attracting considerable attention from the scientific community. However, the progress of these therapies [...] Read more.
Non-invasive phototherapy includes modalities such as photodynamic therapy (PDT) and photothermal therapy (PTT). When combined with tumor immunotherapy, these therapeutic approaches have demonstrated significant efficacy in treating advanced malignancies, thus attracting considerable attention from the scientific community. However, the progress of these therapies is hindered by inherent limitations and potential adverse effects. Recent findings indicate that certain therapeutic strategies, including phototherapy, can induce immunogenic cell death (ICD), thereby opening new avenues for the integration of phototherapy with tumor immunotherapy. Currently, the development of biofilm nanomaterial-encapsulated drug delivery systems has reached a mature stage. Immune cell membrane-encapsulated nano-photosensitizers hold great promise, as they can enhance the tumor immune microenvironment. Based on bioengineering technology, immune cell membranes can be designed according to the tumor immune microenvironment, thereby enhancing the targeting and immune properties of nano-photosensitizers. Additionally, the space provided by the immune cell membrane allows for the co-encapsulation of immunotherapeutic agents and chemotherapy drugs, achieving a synergistic therapeutic effect. At the same time, the timing of photodynamic therapy (PDT) can be precisely controlled to regulate the action timing of both immunotherapeutic and chemotherapy drugs. This article summarizes and analyzes current research based on the aforementioned advancements. Full article
(This article belongs to the Special Issue Smart Nanomedicine for Cancer Diagnosis and Therapy)
Show Figures

Figure 1

39 pages, 2685 KiB  
Review
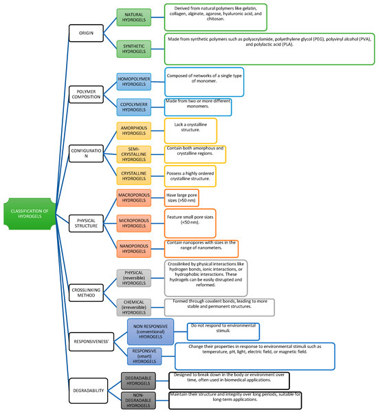
Hydrogel Performance in Boosting Plant Resilience to Water Stress—A Review
by Gamareldawla H. D. Agbna and Syed Javaid Zaidi
Gels 2025, 11(4), 276; https://doi.org/10.3390/gels11040276 (registering DOI) - 7 Apr 2025
Abstract
Hydrogels have emerged as a transformative technology in agriculture, offering significant potential to enhance crop resilience, improve water use efficiency, and promote sustainable farming practices. These three-dimensional polymeric networks can absorb and retain up to 500 times their weight in water, making them [...] Read more.
Hydrogels have emerged as a transformative technology in agriculture, offering significant potential to enhance crop resilience, improve water use efficiency, and promote sustainable farming practices. These three-dimensional polymeric networks can absorb and retain up to 500 times their weight in water, making them particularly valuable in regions facing water scarcity and unpredictable rainfall patterns. This review examines the types, properties, and applications of hydrogels in agriculture, highlighting their role in improving soil moisture retention by 20–40%, enhancing nutrient delivery by 15–25%, and increasing crop yield by up to 30%. The discussion extends to the economic and environmental implications of hydrogel use, including their potential to reduce irrigation costs by 20–40% and minimize soil erosion by up to 50%. The review also explores the latest innovations in hydrogel technology, such as smart hydrogels and biodegradable alternatives, which offer new possibilities for precision agriculture and environmental sustainability. Despite the promising benefits, challenges such as the 30–50% higher cost of synthetic hydrogels, their environmental impact, and performance variability across different soil types remain. Addressing these challenges requires a multidisciplinary approach that integrates advancements in material science, agronomy, and environmental policy. The future outlook for hydrogels in agriculture is optimistic, with ongoing research poised to refine their applications and expand their use across diverse agricultural systems. By leveraging the capabilities of hydrogels, agriculture can achieve a 15–25% increase in productivity, ensure food security, and move towards a more sustainable and resilient agricultural landscape. Full article
(This article belongs to the Special Issue Global Excellence in Bioactive Gels)
Show Figures

Graphical abstract

19 pages, 5298 KiB  
Article
A Health Status Identification Method for Rotating Machinery Based on Multimodal Joint Representation Learning and a Residual Neural Network
by Xiangang Cao and Kexin Shi
Appl. Sci. 2025, 15(7), 4049; https://doi.org/10.3390/app15074049 (registering DOI) - 7 Apr 2025
Abstract
Given that rotating machinery is one of the most commonly used types of mechanical equipment in industrial applications, the identification of its health status is crucial for the safe operation of the entire system. Traditional equipment health status identification mainly relies on conventional [...] Read more.
Given that rotating machinery is one of the most commonly used types of mechanical equipment in industrial applications, the identification of its health status is crucial for the safe operation of the entire system. Traditional equipment health status identification mainly relies on conventional single-modal data, such as vibration or acoustic modalities, which often have limitations and false alarm issues when dealing with real-world operating conditions and complex environments. However, with the increasing automation of coal mining equipment, the monitoring of multimodal data related to equipment operation has become more prevalent. Existing multimodal health status identification methods are still imperfect in extracting features, with poor complementarity and consistency among modalities. To address these issues, this paper proposes a multimodal joint representation learning and residual neural network-based method for rotating machinery health status identification. First, vibration, acoustic, and image modal information is comprehensively utilized, which is extracted using a Gramian Angular Field (GAF), Mel-Frequency Cepstral Coefficients (MFCCs), and a Faster Region-based Convolutional Neural Network (RCNN), respectively, to construct a feature set. Second, an orthogonal projection combined with a Transformer is used to enhance the target modality, while a modality attention mechanism is introduced to take into consideration the interaction between different modalities, enabling multimodal fusion. Finally, the fused features are input into a residual neural network (ResNet) for health status identification. Experiments conducted on a gearbox test platform validate the proposed method, and the results demonstrate that it significantly improves the accuracy and reliability of rotating machinery health state identification. Full article
Show Figures

Figure 1

14 pages, 3005 KiB  
Article
Metagenomics Analysis of the Microbial Consortium in Samples from Lake Xochimilco, a World Cultural Heritage Site
by Alvaro de Obeso Fernández del Valle and Jorge Membrillo-Hernández
Microorganisms 2025, 13(4), 835; https://doi.org/10.3390/microorganisms13040835 (registering DOI) - 7 Apr 2025
Abstract
Since ancient times, the community of Xochimilco in the south of Mexico City has provided vegetables for the entire city. Today, Lake Xochimilco is listed as a UNESCO World Heritage Site because it is the last remaining bastion of Aztec culture and preserves [...] Read more.
Since ancient times, the community of Xochimilco in the south of Mexico City has provided vegetables for the entire city. Today, Lake Xochimilco is listed as a UNESCO World Heritage Site because it is the last remaining bastion of Aztec culture and preserves the extraordinary ecological landscape of chinampas, a system of arable islands that has endured for over 1000 years. Here, we report on the microbiological communities currently existing in the lake. This is relevant since the water irrigates crops on the islands, known as chinampas. To achieve this, samples from the lake were collected at two different sites, and metagenomics analysis of the 16S gene was conducted. The results indicate the presence of five dominant bacterial phyla: Actinobacteria (44.5%), Proteobacteria (22.5%), Firmicutes (13%), Bacteroidota (6%), and Chloroflexi (4.6%). The most abundant families were Micrococcaceae, Intrasporangiaceae, and Rhodobacteraceae. The results correlate with current anthropogenic activity, indicating a moderate problem associated with contamination. Our findings suggest that immediate actions and increased awareness are necessary to preserve this cultural and natural heritage site and to take steps to comply with Sustainable Development Goal 11 (Sustainable Cities and Communities). Furthermore, this is the first report to characterize microbial communities in the water of Lake Xochimilco using 16S rRNA gene sequencing. Full article
(This article belongs to the Section Environmental Microbiology)
Show Figures

Figure 1

3 pages, 152 KiB  
Editorial
Fungi and Insect Interactions: Pathogenicity, Immune Defenses and Biocontrol
by Jiaqin Xie and Nicolás Pedrini
J. Fungi 2025, 11(4), 289; https://doi.org/10.3390/jof11040289 (registering DOI) - 7 Apr 2025
Abstract
Insects are the largest animal group in nature, with significant effects on ecology, human health, and indigenous flora and fauna [...] Full article
28 pages, 4026 KiB  
Article
Blockchain-Based UAV-Assisted Mobile Edge Computing for Dual Game Resource Allocation
by Shanchen Pang, Yu Tang, Xue Zhai, Siyuan Tong and Zhenghao Wan
Appl. Sci. 2025, 15(7), 4048; https://doi.org/10.3390/app15074048 (registering DOI) - 7 Apr 2025
Abstract
UAV-assisted mobile edge computing combines the flexibility of UAVs with the computing power of MEC to provide low-latency, high-performance computing solutions for a wide range of application scenarios. However, due to the highly dynamic and heterogeneous nature of the UAV environment, the optimal [...] Read more.
UAV-assisted mobile edge computing combines the flexibility of UAVs with the computing power of MEC to provide low-latency, high-performance computing solutions for a wide range of application scenarios. However, due to the highly dynamic and heterogeneous nature of the UAV environment, the optimal allocation of resources and system reliability still face significant challenges. This paper proposes a two-stage optimization (DSO) algorithm for UAV-assisted MEC, combining Stackelberg game theory and auction mechanisms to optimize resource allocation among servers, UAVs, and users. The first stage uses a Stackelberg game to allocate resources between servers and UAVs, while the second stage employs an auction algorithm for UAV-user resource pricing. Blockchain smart contracts automate task management, ensuring transparency and reliability. The experimental results show that compared with the traditional single-stage optimization algorithm (SSO), the equal allocation algorithm (EAA) and the dynamic resource pricing algorithm (DRP), the DSO algorithm proposed in this paper has significant advantages by improving resource utilization by 7–10%, reducing task latency by 3–5%, and lowering energy consumption by 4–8%, making it highly effective for dynamic UAV environments. Full article
Show Figures

Figure 1

15 pages, 9432 KiB  
Article
Contribution of Zn–Co Alloys Coatings Study: Electrodeposition Methodology, Micromechanical Properties, and Tribological Behavior
by Faten Nasri, Dorra Trabelsi, Mohamed Kharrat, Maher Dammak, Antonio Pereira, César Cardoso and Florence Vacandio
Lubricants 2025, 13(4), 167; https://doi.org/10.3390/lubricants13040167 (registering DOI) - 7 Apr 2025
Abstract
: An overview of the literature reveals that electrodeposition baths significantly influence deposited coatings’ morphology and properties. The present study investigates a sulphate-based bath in terms of the additive, pH, and temperature for the electrodeposition of Zn–Co alloys onto mild steel, achieving a [...] Read more.
: An overview of the literature reveals that electrodeposition baths significantly influence deposited coatings’ morphology and properties. The present study investigates a sulphate-based bath in terms of the additive, pH, and temperature for the electrodeposition of Zn–Co alloys onto mild steel, achieving a nanocrystalline structure. The obtained results of the cyclic voltametric and SEM analyses revealed that sodium allowed the enhancement of cobalt electrocrystallisation (22.6 wt%) to homogenize further layers’ structure. However, the adjustment of pH allowed for the obtention of deposits with a refined structure containing only 5 wt% cobalt. Although an increase in room temperature resulted in deposit coatings with the same cobalt content, it notably produced a smoother structure. Subsequently, Zn–Co coatings were compared to pure zinc layers in terms of micromechanical and tribological behaviour. The morphology shifted from hexagonal platelets to nodular structures with the incorporation of cobalt, leading to an increase in microhardness. The morphology transformation, coupled with micromechanical reinforcement, contributed to the mitigation of friction and the improvement of the wear resistance of zinc layers through cobalt alloying. In fact, this improvement enhances the performance of zinc-coated applications in automotive and aerospace industries, particularly for standard assembly components that require adequate resistance to wear and abrasion during handling and tightening. Full article
Show Figures

Figure 1

11 pages, 190 KiB  
Article
Fun, Trendy, Upbeat: Musical Tastes, Social Conditioning, and Contemporary Worship Music for Kids
by Laura Benjamins and Anneli Loepp Thiessen
Religions 2025, 16(4), 472; https://doi.org/10.3390/rel16040472 (registering DOI) - 7 Apr 2025
Abstract
This article examines the correlation between “trendy” musical features and contemporary worship songs for kids. We engage in music video analysis, comparing three songs from a range of contemporary worship children’s ministries to critically examine the messages that their children’s covers convey. Further, [...] Read more.
This article examines the correlation between “trendy” musical features and contemporary worship songs for kids. We engage in music video analysis, comparing three songs from a range of contemporary worship children’s ministries to critically examine the messages that their children’s covers convey. Further, we question how contemporary worship music videos form children’s preferences and musical tastes, drawing on Lucy Green’s writing on musical taste formation and intersonic properties (2008). We argue that when children’s religious and musical experiences are formed by adults’ assumptions of their preferences—including that they prefer fun, cool, and trendy music—their overall experience of Christian music may be limited. Full article
(This article belongs to the Special Issue Contemporary Worship Music and Intergenerational Formation)
13 pages, 5184 KiB  
Article
Smart Food Packaging Films Based on a Poly(lactic acid), Nanomaterials, and a pH Sensitive Dye
by Senem Yetgin, Melike Ağırsaygın and İdris Yazgan
Processes 2025, 13(4), 1105; https://doi.org/10.3390/pr13041105 (registering DOI) - 7 Apr 2025
Abstract
Smart packaging materials (SPMs) combine the properties of intelligent and active packaging into a single system, enabling for the monitoring of the packaged product while enhancing its desired conditions. In this study, poly(lactic acid) (PLA) was used as the base polymer and functionalized [...] Read more.
Smart packaging materials (SPMs) combine the properties of intelligent and active packaging into a single system, enabling for the monitoring of the packaged product while enhancing its desired conditions. In this study, poly(lactic acid) (PLA) was used as the base polymer and functionalized with in situ synthesized gold nanoparticles (AuNPs) and methyl red (MR) as a pH-sensitive dye. Various additives, including poly(amic) acid (PAA), bromothymol blue (BB), 5-aminosalicylic acid (5AS), glutaraldehyde (GA), and silver and gold nanoparticles (AgNPs, Au NPs), were tested to optimize the SPMs. To evaluate their performance, the synthesized SPMs were characterized using UV-Vis spectroscopy, IR spectroscopy, SEM, microbiological assays, and mechanical tests. Our results revealed that PLA films containing AuNPs and MR exhibited excellent mechanical, chemical, and antimicrobial properties, making them highly suitable for smart packaging applications. In contrast, the addition of PAA disrupted film formation, while AgNPs and blueberry extracts increased the brittleness of the films, thereby limiting their practical use. Furthermore, BB was found to inhibit the in situ synthesis of AuNPs. A real-world application study demonstrated that cheddar cheese wrapped in the optimized PLA films remained unspoiled after 12 months of refrigeration. IR spectroscopy confirmed that no film components migrated into the cheese during the storage period. GA was identified as a critical component for maintaining the structural integrity of the films over the 12-month storage period. This is the first study to report on the development of PLA-based SPMs that incorporate AuNPs, MR, and GA, offering a promising solution for sustainable and intelligent food packaging. Full article
(This article belongs to the Section Food Process Engineering)
Show Figures

Figure 1

23 pages, 4047 KiB  
Systematic Review
Insights into Sinus-Lift Bone Grafting Materials: What’s Changed?
by Anida-Maria Băbțan, Claudia N. Feurdean, Anca Ionel, Willi A. Uriciuc, Radu Chifor, Chambon Antoine Bernard Jaques, Bianca A. Boșca and Aranka Ilea
J. Funct. Biomater. 2025, 16(4), 133; https://doi.org/10.3390/jfb16040133 (registering DOI) - 7 Apr 2025
Abstract
Background: Sinus-lift (SL) is a pre-prosthetic procedure with the objective of increasing bone height to achieve implant insertion primary stability in implant-supported prostheses. The biomechanical properties of SL augmentation materials are influenced by their origin, manufacture, bioactive substances addition, receiver, and surgical procedure. [...] Read more.
Background: Sinus-lift (SL) is a pre-prosthetic procedure with the objective of increasing bone height to achieve implant insertion primary stability in implant-supported prostheses. The biomechanical properties of SL augmentation materials are influenced by their origin, manufacture, bioactive substances addition, receiver, and surgical procedure. This systematic review provides insights into state-of-the-art SL biomaterials, focusing on autologous bone grafting as the gold standard. Methods: The study followed the PRISMA flow diagram, searching WoS (Web of Science), Embase, Cochrane, and PubMed databases using the search terms «sinus lift» OR «sinus augmentation» OR «bone graft» OR «bovine» OR «porcine» OR «autologous» OR «allogenic» OR «xenogeneic» OR «alloplastic» OR «hydroxyapatite» OR «β-tricalcium phosphate (β-TCP)» OR «equine» OR «PRF». Results: The highest bone gain was provided by Bioglass at 42%. Articles written between 2014 and 2024 in English or French, containing human studies and with full text available, were included. Participants were required to be in good general health, without acute, chronic, or congenital diseases, or substance abuse (drugs, alcohol, or nicotine). SL surgery was performed using the lateral approach, with no Schneiderian membrane perforation or postoperative complications. The network meta-analysis was conducted using the R statistical computing environment. To assess the inconsistency between direct and indirect evidence, we used a net heat plot. To evaluate heterogeneity across studies, we used the chi-squared-based Q-test and I2 statistic. A significance level of 0.05 was applied throughout all analyses. Results: Allogeneic bovine bone and hydrox yapatite demonstrated the lowest resorption rates. Significant differences were found for residual graft and connective tissue between allogenous bovine bone (ABB) + AlB vs. β-TCP + PRF (p = 0.028); ABB + AlB vs. β-TCP (p = 0.034); ABB + AlB vs. BCP (p = 0.037). Meta-analysis showed that the overall heterogeneity was 51.8% (6.9–75%; p = 0.019), with significant heterogeneity within designs (p = 0.007) and no significant heterogeneity between designs (p = 0.39). AB had a better bone regeneration ratio compared to many of the other interventions, but only two passed the threshold of significance: A1B and B-TCP + AB. Conclusions: A grafting material’s superiority is determined by its new bone formation ratio, connective tissue integration, residual graft content, and bone resorptionratio. Although autologous bone grafting has exhibited superior bone regeneration compared to other biomaterials, it was not favored due to its unpredictable connective tissue concentration and bone resorption ratio. Additionally, autologous bone exhibited the fastest metabolic turnover among all grafting materials. Full article
(This article belongs to the Special Issue Bone Regeneration and Repair Materials, 2nd Edition)
Show Figures

Figure 1

13 pages, 2207 KiB  
Article
Irreversibility Analysis of Hydromagnetic Casson Fluid Flow Through an Inclined Channel with Isothermal Boundary Conditions
by Bernard Ejugu Njor, Ramoshweu Solomon Lebelo and Samuel Olumide Adesanya
Mathematics 2025, 13(7), 1208; https://doi.org/10.3390/math13071208 (registering DOI) - 7 Apr 2025
Abstract
Fluid flow along an inclined channel phenomenon is crucial in several geophysical, environmental, engineering, biological, and industrial processes, and in aerodynamics and hemodynamics. This present study examines the effect of a constant magnetic field on the entropy production rate in a steady flow [...] Read more.
Fluid flow along an inclined channel phenomenon is crucial in several geophysical, environmental, engineering, biological, and industrial processes, and in aerodynamics and hemodynamics. This present study examines the effect of a constant magnetic field on the entropy production rate in a steady flow of Casson fluid along an inclined heated channel. The governing equations for the flow of velocity, temperature, and entropy generation are formulated based on the Casson constitutive relations and thermodynamics’ first and second laws. The exact solutions are constructed for the dimensionless equations and validated with previous results in the literature. The effects of various fluid parameters on the flow, heat transfer, and entropy production rate are conducted and reported graphically with adequate discussion. The impact of the Hartmann number parameter reveals a decrease in both flow velocity and entropy generation rate, meanwhile it also enhances the fluid temperature distribution across the inclined channel. An opposite trend is, however, observed with the Casson fluid parameter. Full article
(This article belongs to the Special Issue Advanced Computational Methods for Fluid Dynamics and Applications)
Show Figures

Figure 1

22 pages, 2352 KiB  
Review
Mechanism and Treatment of Right Ventricular Failure Due to Pulmonary Hypertension in Children
by Bibhuti B. Das
Children 2025, 12(4), 476; https://doi.org/10.3390/children12040476 (registering DOI) - 7 Apr 2025
Abstract
Pulmonary hypertension (PH) is a progressive disorder characterized by obstructive changes in the pulmonary vasculature, leading to increased pulmonary vascular resistance (PVR), right ventricular (RV) strain, and eventual RV failure (RVF). Despite advancements in medical therapy, PH remains associated with significant morbidity and [...] Read more.
Pulmonary hypertension (PH) is a progressive disorder characterized by obstructive changes in the pulmonary vasculature, leading to increased pulmonary vascular resistance (PVR), right ventricular (RV) strain, and eventual RV failure (RVF). Despite advancements in medical therapy, PH remains associated with significant morbidity and mortality, particularly in children. RVF is a clinical syndrome resulting from complex structural and functional remodeling of the right heart, leading to inadequate pulmonary circulation, reduced cardiac output, and elevated venous pressure. Management paradigms for pediatric PH diverge significantly from those in adults, particularly due to the predominance of congenital heart disease (CHD) and the dynamic nature of pediatric cardiovascular and pulmonary development. CHD remains a principal driver of PH in children, and its associated pathophysiology demands a nuanced approach. In patients with unrepaired left-to-right shunts, elevated pulmonary blood flow can lead to progressive pulmonary vascular remodeling and increased PVR. The postoperative persistence or progression of PH may occur if irreversible vascular changes have already developed. Current PH treatments primarily focus on reducing PVR, yet distinguishing between therapeutic approaches that target the pulmonary vasculature and those aimed at improving RV function remain challenging. In pediatric patients with progressive PH despite optimal therapy, additional targeted interventions may be necessary to mitigate RV dysfunction and disease progression. This review provides a comprehensive analysis of the mechanisms underlying RVF in PH, incorporating insights from clinical studies in adults and experimental models, while highlighting the unique considerations in children. Furthermore, it explores current pharmacological and interventional treatment strategies, emphasizing the need for novel therapeutic approaches aimed at directly reversing RV remodeling. Given the complexities of RV adaptation in pediatric PH, further research into disease-modifying treatments and innovative interventions is crucial to improving long-term outcomes in affected children. Full article
(This article belongs to the Section Pediatric Cardiology)
Show Figures

Figure 1

16 pages, 4212 KiB  
Article
Enhancing Photostability of Prochloraz via Designing Natural Acid-Derived Prochloraz-Based Ionic Liquids
by Zhiqiang Gao, Fengmao Liu, Qingrong Peng and Wenzhuo Wang
Molecules 2025, 30(7), 1641; https://doi.org/10.3390/molecules30071641 (registering DOI) - 7 Apr 2025
Abstract
Converting pesticides into ionic liquids by designing counterions can modulate their physicochemical properties, thus improving their efficacy and environmental safety. In this study, eight prochloraz-based ionic liquids (PILs) were synthesized using natural organic acids, and their physicochemical properties, toxicity, antifungal activity, and efficacy [...] Read more.
Converting pesticides into ionic liquids by designing counterions can modulate their physicochemical properties, thus improving their efficacy and environmental safety. In this study, eight prochloraz-based ionic liquids (PILs) were synthesized using natural organic acids, and their physicochemical properties, toxicity, antifungal activity, and efficacy in postharvest mango preservation were evaluated. The results showed that the physicochemical properties of propiconazole, including water solubility, logKow, surface activity, and light stability, could be adjusted by selecting counterions with varying structures. These properties were correlated with toxicity to zebrafish embryos and antifungal activity against Colletotrichum gloeosporioides. Notably, except for the benzoate PIL, the photostability of the other seven PILs was enhanced under UV irradiation, with the cinnamate PIL exhibiting a half-life 2.28 times longer than prochloraz. Spectral analysis indicated that the anions influenced photostability by shielding or interacting with the cations. Furthermore, the three selected PILs improved pesticide deposition on the mango surface during preservation, and the salicylate PIL enhanced pesticide penetration into the fruit, potentially contributing to its therapeutic activity. In conclusion, the ionic liquid strategy offers an effective method to modify pesticide properties, improve photostability, reduce losses, and optimize pesticide formulation. Full article
(This article belongs to the Special Issue 10th Anniversary of Green Chemistry Section)
Show Figures

Figure 1

18 pages, 1050 KiB  
Article
The Use of 3D Printing and ICT in the Designing of Didactic Strategies to Foster Creative Thinking
by Lorena Cabrera-Frías, Diana-Margarita Córdova-Esparza, Julio-Alejandro Romero-González, Teresa García-Ramírez, Rocio-Edith López-Martínez, Juan Terven and Juan-José Rodríguez-Peña
Multimodal Technol. Interact. 2025, 9(4), 35; https://doi.org/10.3390/mti9040035 (registering DOI) - 7 Apr 2025
Abstract
The use of iteration is fundamental in the field of design, as it allows for the exploration of multiple options and the development of innovative solutions. This research analyzes how iteration, combined with Information and Communications Technology (ICT), especially 3D printing, facilitates the [...] Read more.
The use of iteration is fundamental in the field of design, as it allows for the exploration of multiple options and the development of innovative solutions. This research analyzes how iteration, combined with Information and Communications Technology (ICT), especially 3D printing, facilitates the development of creativity in higher-level students, specifically Industrial Designers. A qualitative approach was employed, using an action-research methodological strategy with a field journal to document student activities during the iterative process. The results indicate that group dynamics enhance iteration by facilitating the exchange of ideas; therefore, the incorporation of activities that adopt constant feedback is necessary to refine initial concepts and integrate new perspectives. Additionally, the use of technology, such as 3D printing, drives the creative process by encouraging students to continue developing their ideas through physical iteration, allowing them to materialize and improve their concepts. The creative process only needs to be stimulated through different methodological strategies, both analog and digital, in and outside the classroom, with the use of technologies as essential learning tools. Full article
Show Figures

Figure 1

168飞艇官网开奖+幸运飞行艇官方开奖记录历史 Open Access Journals

Browse by Indexing Browse by Subject Selected Journals
loading...
Back to TopTop
👑友情链接👑:百度一下💁🏼‍♀️ 【官方/官网】2024-2025澳洲幸运5开奖历史查询💁🏼 澳洲幸运5直播视频开奖记录🙅🏼‍♀️ 幸运五分钟快速查询澳洲结果🙅🏼 澳洲幸运5查询结果🙆🏼‍♀️ 168飞行艇官方查询历史记录🙆🏼 澳洲幸运5走势图计划🙇🏼‍♀️ 168澳洲幸运10正规官网开奖结果🙋🏼‍♀️ 幸运飞行艇168体彩开奖网🙋🏼 澳洲幸运5官方开奖结果查询历史记录🙍🏼‍♀️ 澳洲幸运5历史开奖号码查询🤦🏼‍♀️ 澳洲幸运5开奖官方开奖号码查询👠 幸运飞行艇官方开奖记录查询👚 澳洲5幸运彩开奖结果👛 澳洲的幸运5开奖号码查询结果👒 168极速赛车开奖官网开奖记录平台🥿